BETWAY·必威(西汉姆联)官方网站-West Ham United
English
网站首页
关于我们
BETWAY必威简介
历史沿革
公司领导
组织机构
发展愿景
团队队伍
团队概况
优秀人才
团队名录
人才招聘
党建工作
组织架构
党员发展
政策文件
专题学习
团队建设
学科简介
政策文件
人才培养
本科生培养
公司产品
科学研究
科研机构
科研动态
成果展示
员工工作
本科生管理
研究生管理
公司文化
职工活动
员工工作
员工风采
员工资讯
校园风景
通知公告
通知公告
网站首页
>
通知公告
> 正文
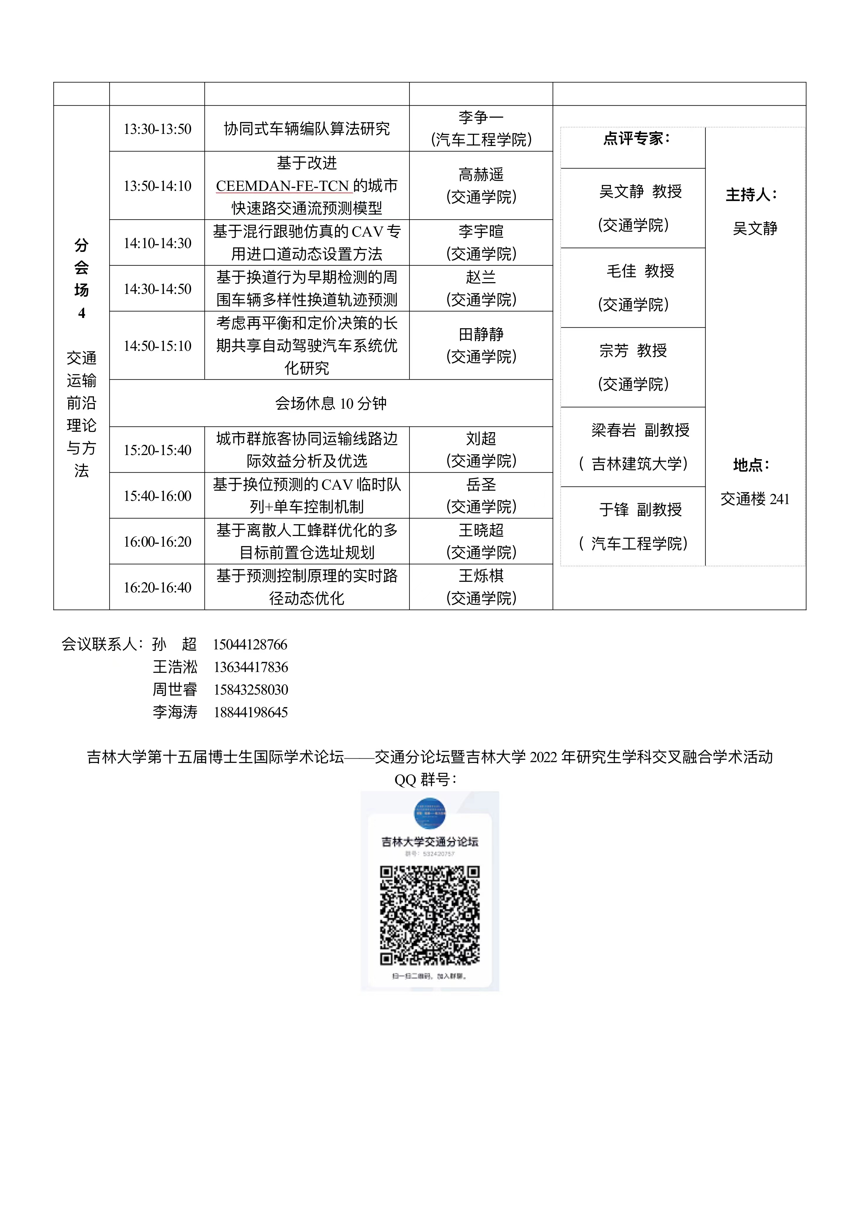
BETWAY西汉姆联第十五届博士生国际学术论坛——交通分论坛暨BETWAY西汉姆联2022年研究生学科交叉融合学术活动
日期:2022-11-17
点击数:
来源:BETWAY必威
上一条:关于举行BETWAY必威成立30周年暨交通学科创建66周年庆祝大会的通知
下一条:关于推选BETWAY西汉姆联科学技术协会第二次代表大会代表公示